ڈی سی ڈی سی مستقل وولٹیج چپ کیوں منتخب کریں؟

کوکنٹیکایک کارخانہ دار ہے جو مختلف میں مہارت رکھتا ہےڈی سی ڈی سی مستقل وولٹیج چپs. آج ، ہم اس قسم کے مستقل وولٹیج چپ کے فوائد شیئر کریں گے۔


یہ ایک الیکٹرانک جزو ہے جو DC-DC تبادلوں کے ذریعے مستحکم آؤٹ پٹ وولٹیج حاصل کرتا ہے۔ فی الحال ، یہ بڑے پیمانے پر موبائل فون ، آئی او ٹی ڈیوائسز ، صنعتی کنٹرول اور دیگر شعبوں میں استعمال ہوتا ہے۔ اس کے فوائد بنیادی طور پر مندرجہ ذیل پانچ پہلوؤں میں جھلکتے ہیں ، جو الیکٹرانک سسٹم کے موثر آپریشن کے لئے کلیدی مدد فراہم کرتے ہیں۔

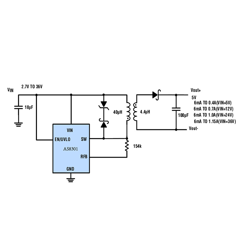
DCDC Constant Voltage Chip

ہائی وولٹیج ریگولیشن کی درستگی اور مضبوط آؤٹ پٹ استحکام

اس چپ میں ایک بلٹ میں صحت سے متعلق آراء کنٹرول سرکٹ ہے جو حقیقی وقت میں آؤٹ پٹ وولٹیج کی نگرانی کرسکتا ہے۔ جب ان پٹ وولٹیج میں اتار چڑھاؤ ہوتا ہے (جیسے کہ جب بیٹری کی طاقت کم ہوتی ہے) یا بوجھ میں تبدیلی (جیسے جب آلہ کا فنکشن سوئچ ہوتا ہے) ، تو یہ تیزی سے تبادلوں کے پیرامیٹرز کو ایڈجسٹ کرسکتا ہے ، جس میں آؤٹ پٹ وولٹیج کی غلطی کو ± 1 ٪ کے اندر کنٹرول کیا جاسکتا ہے ، جو روایتی لکیری ریگولیٹرز سے کہیں زیادہ بہتر ہے۔


اعلی توانائی کے تبادلوں کی کارکردگی اور کم توانائی کا نقصان

لکیری ریگولیٹرز کے مقابلے میں جو "وولٹیج ڈراپ نقصانات" کے ذریعے وولٹیج ریگولیشن حاصل کرتے ہیں (کارکردگی اکثر 60 ٪ سے کم) ،ڈی سی ڈی سی مستقل وولٹیج چپsسوئچنگ تبادلوں کی ٹکنالوجی کا استعمال کریں ، عام طور پر افادیت کے ساتھ عام طور پر 80 ٪ -95 ٪ تک پہنچ جاتا ہے۔ یہ فائدہ خاص طور پر اس وقت تلفظ کیا جاتا ہے جب ان پٹ اور آؤٹ پٹ وولٹیج کے درمیان فرق بڑا ہوتا ہے۔ 


وسیع ان پٹ وولٹیج کی حد ، مضبوط موافقت

یہ چپ وسیع ان پٹ وولٹیج رینج کی حمایت کرتی ہے ، جو بجلی کی فراہمی کے مختلف منظرناموں جیسے لتیم بیٹریاں ، لیڈ ایسڈ بیٹریاں ، اور صنعتی بجلی کی فراہمی کے مطابق ہے۔ یہ مختلف ان پٹ وولٹیجز کے لئے علیحدہ سرکٹ ڈیزائن کی ضرورت کو ختم کرتا ہے ، الیکٹرانک آلات کے لئے پاور ماڈیول ڈیزائن کو آسان بناتا ہے اور بجلی کی فراہمی کے پیچیدہ ماحول میں مطابقت کو بہتر بناتا ہے۔


چھوٹا سائز ، اعلی انضمام

یہ اکثر چھوٹے پیکیجوں کا استعمال کرتا ہے ، جس کے نتیجے میں تھوڑا سا سائز ہوتا ہے۔ اس چپ کا سائز ، اس کی دوسری ڈیزائن خصوصیات کے ساتھ مل کر ، نہ صرف پی سی بی لے آؤٹ کی جگہ کو بچاتا ہے بلکہ سرکٹ ڈیزائن کی پیچیدگی کو بھی کم کرتا ہے۔


تحفظ کے جامع افعال ، اعلی وشوسنییتا

مین اسٹریمڈی سی ڈی سی مستقل وولٹیج چپsاوور وولٹیج کے تحفظ ، حد سے زیادہ تحفظ ، زیادہ گرمی سے متعلق تحفظ ، اور شارٹ سرکٹ کے تحفظ کو شامل کریں۔ یہ تحفظ کے طریقہ کار الیکٹرانک آلات کی بجلی کی حفاظت کو نمایاں طور پر بہتر بناتے ہیں ، جس سے بجلی کی ناکامیوں کی وجہ سے سامان کو پہنچنے والے نقصان کا خطرہ کم ہوتا ہے۔


اس کا اختتام آج کے اشتراک سے ہوتا ہے۔ ہم آپ کا خیرمقدم کرتے ہیں کہ ہماری فیکٹری سے رابطہ کریں ،کوکنٹیک، اور ہماری فیکٹری میں جائیں!


انکوائری بھیجیں۔

X
ہم آپ کو براؤزنگ کا بہتر تجربہ پیش کرنے ، سائٹ ٹریفک کا تجزیہ کرنے اور مواد کو ذاتی نوعیت دینے کے لئے کوکیز کا استعمال کرتے ہیں۔ اس سائٹ کا استعمال کرکے ، آپ کوکیز کے ہمارے استعمال سے اتفاق کرتے ہیں۔ رازداری کی پالیسی